各单位:
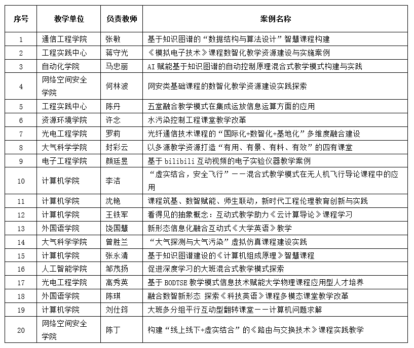
为落实立德树人根本任务,进一步强化本科教学中心地位,提升教师教学能力和数字素养,推动学校数智赋能本科教育教学质量提升,促进教师教育教学研究与课堂教学改革,学校本学期组织开展了“数智赋能本科教育教学质量提升工程”系列活动。在这次活动中,设立了选树课堂教学改革优秀案例专项。经单位推荐、专家评审,评选出拟获奖优秀案例20个,现将名单予以公示。

公示时间:2024年12月19日-2024年12月25日。任何单位或个人若对公示结果有异议,请在公示期内以书面形式实名向教务处提出,异议者需写明理由和依据,以及姓名和联系方式,否则不予受理。
联系人及电话:王玉,028-85966216
联系邮箱:zlk@cuit.edu.cn
教务处
2024年12月19日